Set up billing for projects
You can use Project Accounting to calculate and produce bills (invoices and credit notes) for your project's customers.
You can enter your project bills manually, or you can use the system to automatically generate suggested bills.
If you want to generate suggested bills, you will also need to set up billing templates and a billing schedule for the customer. The billing schedule defines the bills that need to be produced for the customer, when they need to be produced, and the template that they will use.
To set up billing for your projects
To set up billing for your projects, you will need to:
-
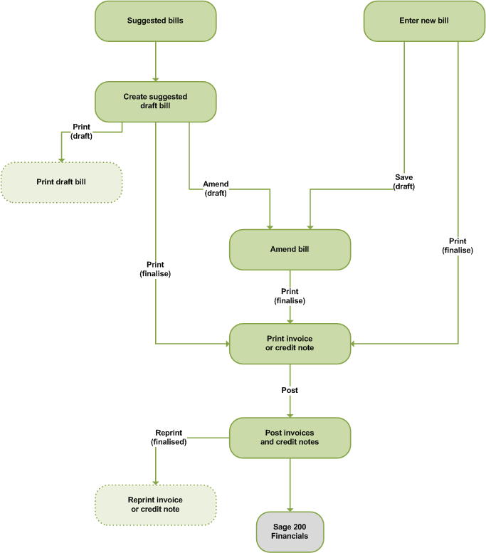
Choose how invoices and credit notes are printed for a bill.
About invoice and credit note billing optionsProject Accounting can produce invoices and credit notes for your bills in two different ways:
-
You can produce separate invoices and credit notes for the positive and negative billing values on your bill. For example, if a single bill contains both positive and negative billing values, both an invoice (for the total of the positive lines) and a credit note (for the total of the negative lines) will be produced for the customer.
When you print the bill documents, the overall balance of the bill will determine whether you need to print an invoice or credit note.
- If the overall balance of the bill is positive, choose Print Invoice to print both the invoice and the credit note.
- If the overall balance of the bill is negative, choose Print Credit Note to print both the credit note and the invoice.
-
You can choose to produce a single document for each bill (i.e. a single invoice or a credit note), that combines both the positive and negative billing values.
When you print the bill document, the overall total of the billing lines will determine whether you need to print an invoice or a credit note. If the overall value of the bill is positive, it will be an invoice; if the overall value of the bill is negative, it will be a credit note.
Enter these settingsOpen: Project Accounting > Utilities > System Setup > Project Accounting Settings | Miscellaneous.
Combine credits and debits on a single document
- Select this to produce a single invoice or credit note that combines the positive and negative values on each bill.
- Clear this to produce separate invoices and credit notes for the positive and negative billing lines on the bill.
Include project information on bill line description
Select this to include the project code and description on bill lines in your invoices by default. You can select or clear this option for each individual bill line.
Note: This will only apply to bill lines and not comment lines.
-
-
Set the project level to allow customer information and a billing schedule (optional) to be recorded.
To enter these settingsOpen: Project Accounting > Utilities > System Setup > Project Structure Settings | Project Levels.
-
Select the appropriate project level and click Edit.
The Edit Project Level window appears.
- On the Display Features tab, open Display charging information.
- Make sure that Record customer information is selected.
- If you want to use billing schedules, select Record billing schedule.
-
-
Add customers to the project
To send a bill to a customer for work done on a project, you must add the required customers to the project. Once you have selected a customer you can also add quotation information and a billing schedule if required.
To enter these settingsOpen: Project Accounting > Projects > Amend Project.
- Select the project required from the Code or Title list.
- Move to the Costs & Charges tab.
- To add a customer to the project click Add.
- Select the customer from the drop-down list.
-
If required, enter the quotation information:
- Enter the quantity, unit price, unit of measure and/or price quoted.
- If applicable, enter the sales order number.
If you are going to use a billing schedule for your project customers, you will also need to:
-
Set up templates for your suggested bills.
If you want to automatically generate suggested bills, you must first set up billing templates. You can create billing templates for the types of bill that you use regularly, or design a bill layout for a specific customer. A billing template is a standard bill layout, containing a list of predefined billing lines.
-
Set up the project customer's billing schedule.
The billing schedule allows you to specify the bills that need to be produced for a project customer, and when they need to be produced. For example, you could bill a customer when a project is complete, when particular stages in the project are reached, or on a particular date.
What do you want to do?
Set up a customer billing schedule
Other tasks
